
赚配网
提醒!提醒!
随着全国各地气温下降
流感病毒进入活跃期
中国疾控中心监测显示
目前我国南方省份流感活动上升

近日
广东疾控发文提醒
秋冬流感高发季节即将到来
呼吁高风险群体尽早接种疫苗

今年流感有何特点?
主要流行的毒株是哪种?
公众如何做好个人防护?
一起来看看赚配网
01
今年流行毒株与去年不同
以甲型H3N2为主
首都医科大学附属北京佑安医院感染综合科主任医师李侗曾介绍,今年日本从10月份就开始进入流感季,比往年要早了一个多月。此外,英国、德国、意大利近期也发现流感病例开始明显增加。很多专家认为今年流感季可能会更早一些,另外感染人数会更多。
从毒株类型上来说,今年报告的毒株主要是甲型H3N2,而去年是甲型H1N1,因此大众对今年流行的H3N2毒株的免疫力就会更低一些,需引起重视。
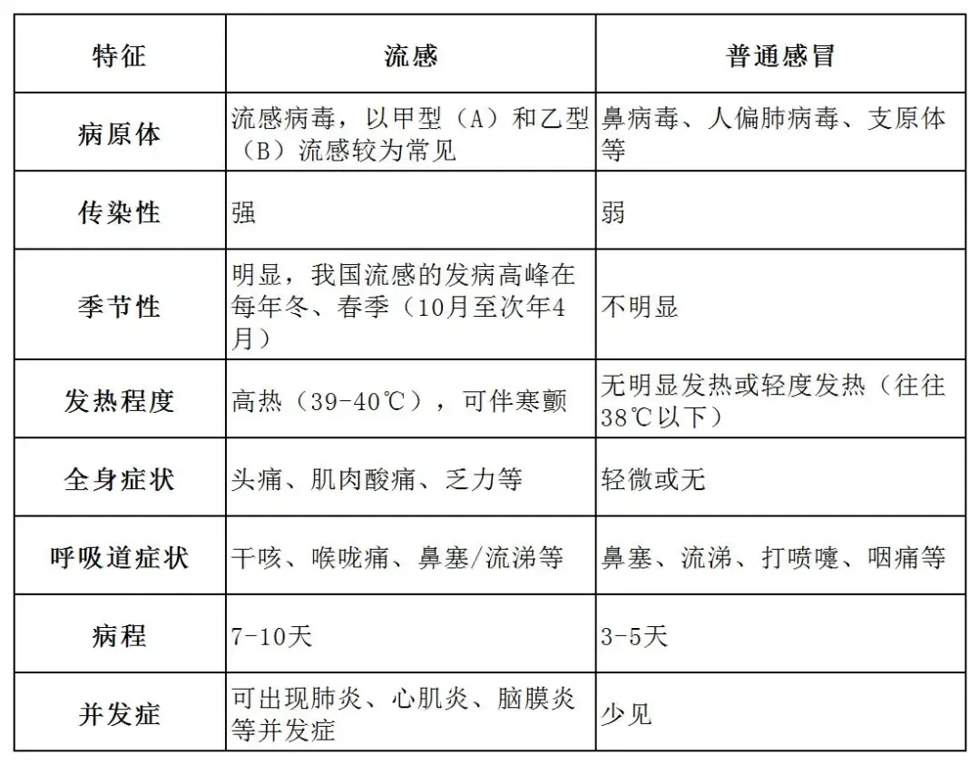
李侗曾介绍,临床上来看,甲型H1N1、甲型H3N2和乙型流感主要症状都是发热、咳嗽、咽痛,全身的酸痛、乏力和头痛都比较明显。
普通感冒往往以鼻塞、流涕、打喷嚏等上呼吸道症状为主,全身症状轻微。如果出现突发高烧、全身酸痛乏力、头痛等症状,要高度警惕流感。

02
流感即将进入高发季
抓紧时间接种疫苗
广东省疾控中心免疫规划首席专家孙立梅介绍,接种流感疫苗是预防流感及其并发症最有效的手段之一,不仅能降低普通人群患病风险,更可显著减少高风险群体重症和死亡发生率。
为达到良好预防效果,流感疫苗推荐接种时间为9至11月,以保障在流行高峰前形成有效免疫屏障。若未及时接种,整个流行期内仍可接种。需要提醒的,疫苗接种后需两周左右才能产生足够保护性抗体,因此接种宜早不宜迟。
建议除有已知禁忌症者外,所有年满六个月及以上人群均应接种流感疫苗。其中,儿童、老人、心脑血管病、糖尿病等慢性病患者,这些高风险群体更应优先安排接种。
接种后除了保护自身,也可以实现对家人的间接保护。因此,家中如有婴幼儿或老年人,其他家庭成员也应接种流感疫苗。
医务人员、为托幼机构、中小学校、养老机构和福利机构提供服务的工作人员也建议每年接种流感疫苗以保护自己和保护服务对象。
孙立梅提醒,由于流感病毒具有不断变异的特性,流感疫苗需每年更新以匹配流行毒株,即便去年接种过疫苗,仍需接种新一季度疫苗才能获得有效保护。
目前,新一季度流感疫苗已在我省陆续供应,无论“三价”和“四价”流感疫苗均可对当前我省流行的H3N2流感病毒感染提供抗体保护,市民可根据自身需求在“粤苗”APP或小程序等平台进行预约,就近接种。
03
流感传播途径多
个人防护需做好这些要点
广东省疾控中心传染病防控首席专家康敏介绍,流感以呼吸道飞沫传播为主,也可通过接触被污染的手、日常用具等间接传播,他提醒:
高风险人群要养成勤洗手、多通风等良好习惯,前往人员密集场所时应规范佩戴口罩。
任何人出现发热、咳嗽等呼吸道感染症状,即便症状轻微,也需佩戴口罩并尽早就医,同时避免上班或上学,防止病毒传播。
需要提醒的是,和成人相比,儿童感染流感病毒以后通常还会出现高热的情况,尤其是5岁以下的小朋友,容易出现其他的合并症,所以在预防和护理上要格外注意。
专家建议,儿童感染流感初期可以居家密切观察,在护理上要保证充足的水分摄入,足够的营养和休息时间,居家最好的消毒方式是开窗通风。如果发现症状没有减轻,持续高热等要及时就医。
编辑 | 伍月汀 责编 | 苏海宁
审核发布 | 李楠楠
综合来源 | 央视新闻 广东疾控 南方日报等
广东卫生在线全媒体团队出品赚配网
下载育慧优配提示:文章来自网络,不代表本站观点。